Description
You are given two non-empty linked lists representing two non-negative integers. The digits are stored in reverse order, and each of their nodes contains a single digit. Add the two numbers and return the sum as a linked list.
You may assume the two numbers do not contain any leading zero, except the number 0 itself.
Example 1:
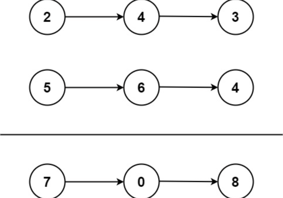
Input: l1 = [2,4,3], l2 = [5,6,4]
Output: [7,0,8]
Explanation: 342 + 465 = 807.
Example 2:
Input: l1 = [0], l2 = [0]
Output: [0]
Example 3:
Input: l1 = [9,9,9,9,9,9,9], l2 = [9,9,9,9]
Output: [8,9,9,9,0,0,0,1]
Constraints:
- The number of nodes in each linked list is in the range [1, 100].
 - 0 <= Node.val <= 9
 - It is guaranteed that the list represents a number that does not have leading zeros.
 
The Best Solution
Time complexity: O(max(m, n))
Space complexity: O(max(m, n))
1  | // runtime:3ms  | 
以如下两数为例l1 = [2,4,3](表示 342),l2 = [5,6,4](表示 465)
目标是计算两数之和 807,输出应为 [7,0,8]。
初始状态
1  | // dummy.val=0, dummy.next=nullptr(虚拟头节点)  | 
第一次循环(处理个位)
循环条件:l1(非空)|| l2(非空)|| carry(0) → 成立,进入循环。  
累加
l1的值:carry += l1->val→carry = 0 + 2 = 2;l1后移到下一个节点(val=4)。累加
l2的值:carry += l2->val→carry = 2 + 5 = 7;l2后移到下一个节点(val=6)。创建当前位节点:
curr->next = new ListNode(7 % 10)→ 新节点 val=7,curr->next指向该节点(结果链表此时为dummy -> 7)。更新进位:
carry = 7 / 10 = 0。curr后移:curr = curr->next→ curr 现在指向 val=7 的节点。
当前状态:
- 结果链表:
dummy -> 7 l1指向 val=4 的节点,l2指向 val=6 的节点,carry=0,curr指向 val=7 的节点。
第二次循环(处理十位)
循环条件:l1(非空)|| l2(非空)|| carry(0) → 成立,进入循环。  
累加
l1的值:carry += l1->val→carry = 0 + 4 = 4;l1后移到下一个节点(val=3)。累加
l2的值:carry += l2->val→carry = 4 + 6 = 10;l2后移到下一个节点(val=4)。创建当前位节点:
curr->next = new ListNode(10 % 10)→ 新节点 val=0,curr->next指向该节点(结果链表此时为dummy -> 7 -> 0)。更新进位:
carry = 10 / 10 = 1。curr后移:curr = curr->next→ curr 现在指向 val=0 的节点。
当前状态:
- 结果链表:
dummy -> 7 -> 0 l1指向 val=3 的节点,l2指向 val=4 的节点,carry=1,curr指向 val=0 的节点。
第三次循环(处理百位)
循环条件:l1(非空)|| l2(非空)|| carry(1) → 成立,进入循环。  
累加
l1的值:carry += l1->val→carry = 1 + 3 = 4;l1后移到nullptr(已遍历完)。累加
l2的值:carry += l2->val→carry = 4 + 4 = 8;l2后移到nullptr(已遍历完)。创建当前位节点:
curr->next = new ListNode(8 % 10)→ 新节点 val=8,curr->next指向该节点(结果链表此时为dummy -> 7 -> 0 -> 8)。更新进位:
carry = 8 / 10 = 0。curr后移:curr = curr->next→ curr 现在指向 val=8 的节点。
当前状态:
- 结果链表:
dummy -> 7 -> 0 -> 8 l1为nullptr,l2为nullptr,carry=0,curr指向 val=8 的节点。
循环结束
判断循环条件:l1(空)|| l2(空)|| carry(0) → 不成立,退出循环。  
最终返回
return dummy.next; → 返回 dummy 的下一个节点(即 val=7 的节点),整个结果链表为 [7,0,8],符合预期。
关键总结
每次循环都会:
- 累加当前位的数值(包括进位);
 - 生成结果位的节点并挂到链表上;
 - 更新进位和指针位置。
循环结束时,所有位和进位都已处理,最终通过dummy.next返回完整结果。